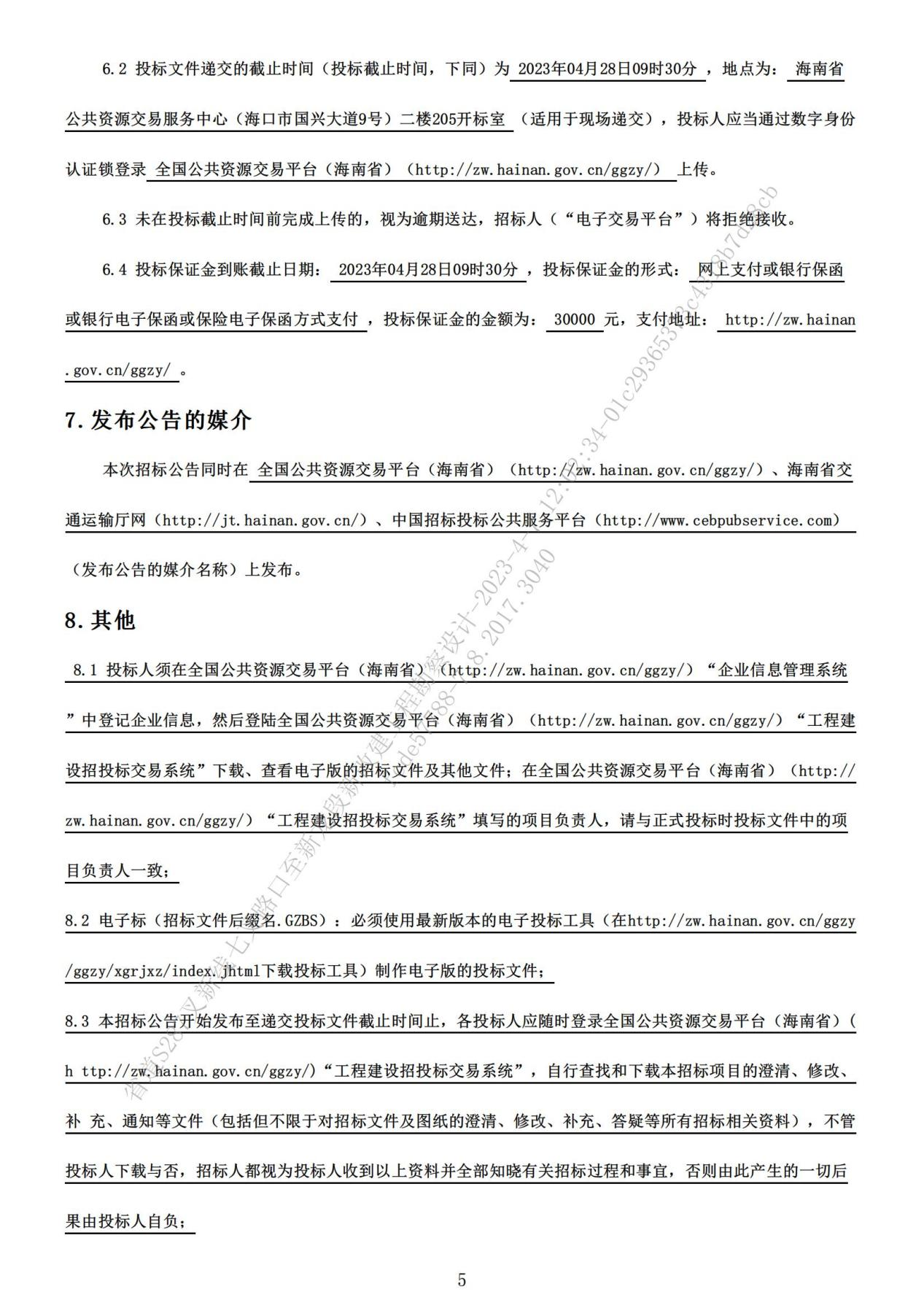
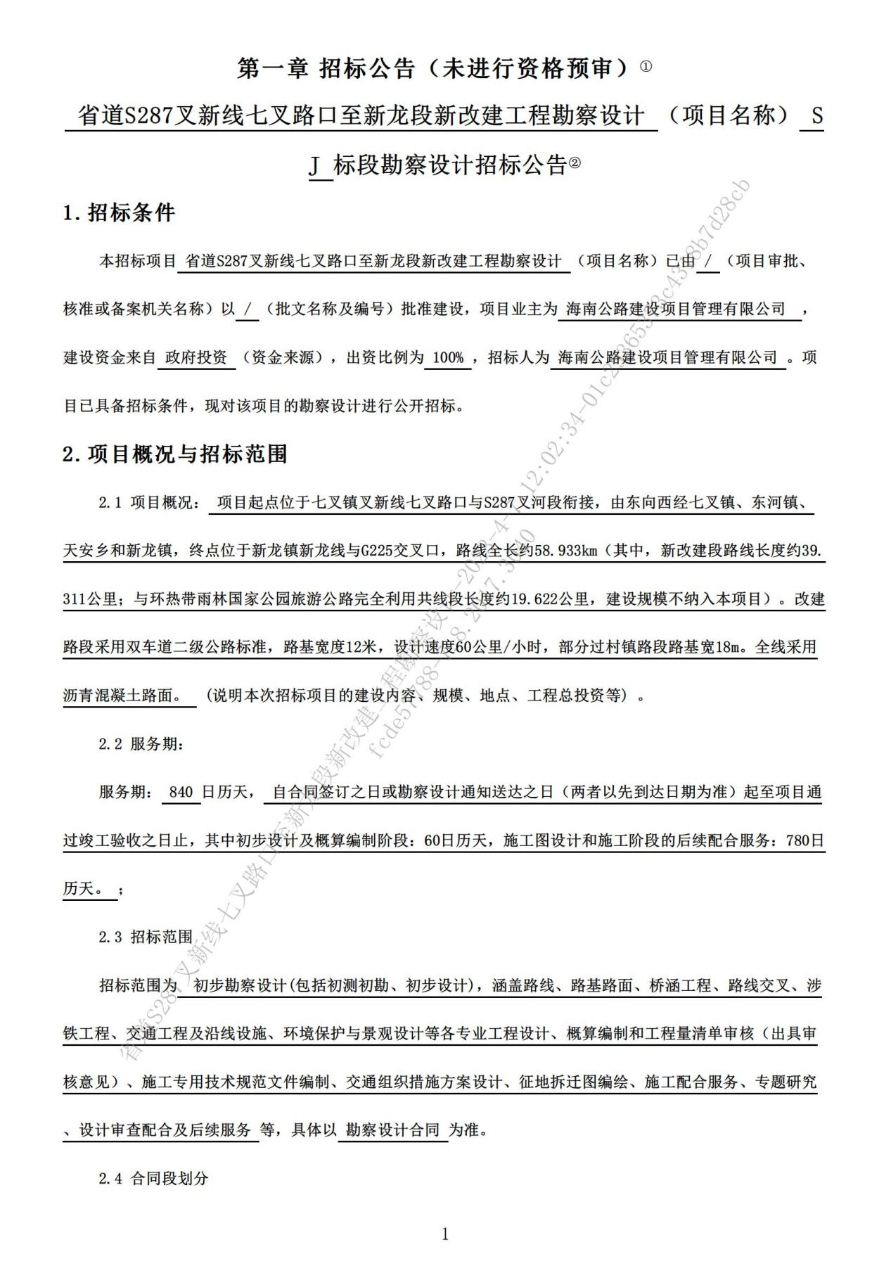
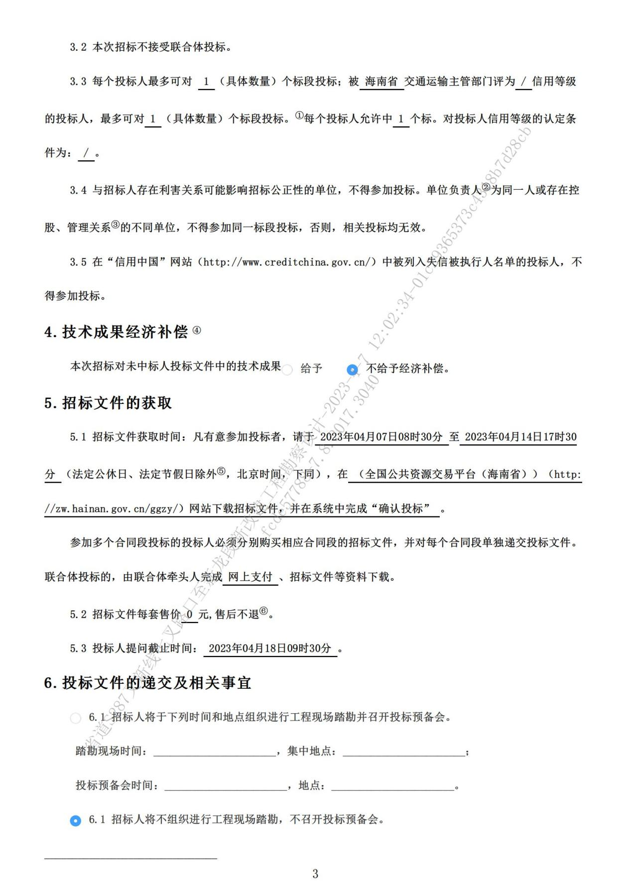
首页> 招标投标

省道S287叉新线七叉路口至新龙段新改建工程勘察设计招标公告

发布日期: 2023-04-07 15:03:28来源:BEVITOR·伟德国际 作者:
字号:
编辑: