关于我们
企业简介
联系我们
领导班子
组织结构
司务公开
公告公示
组织人事
人才招聘
工程项目
前期工作
项目管理
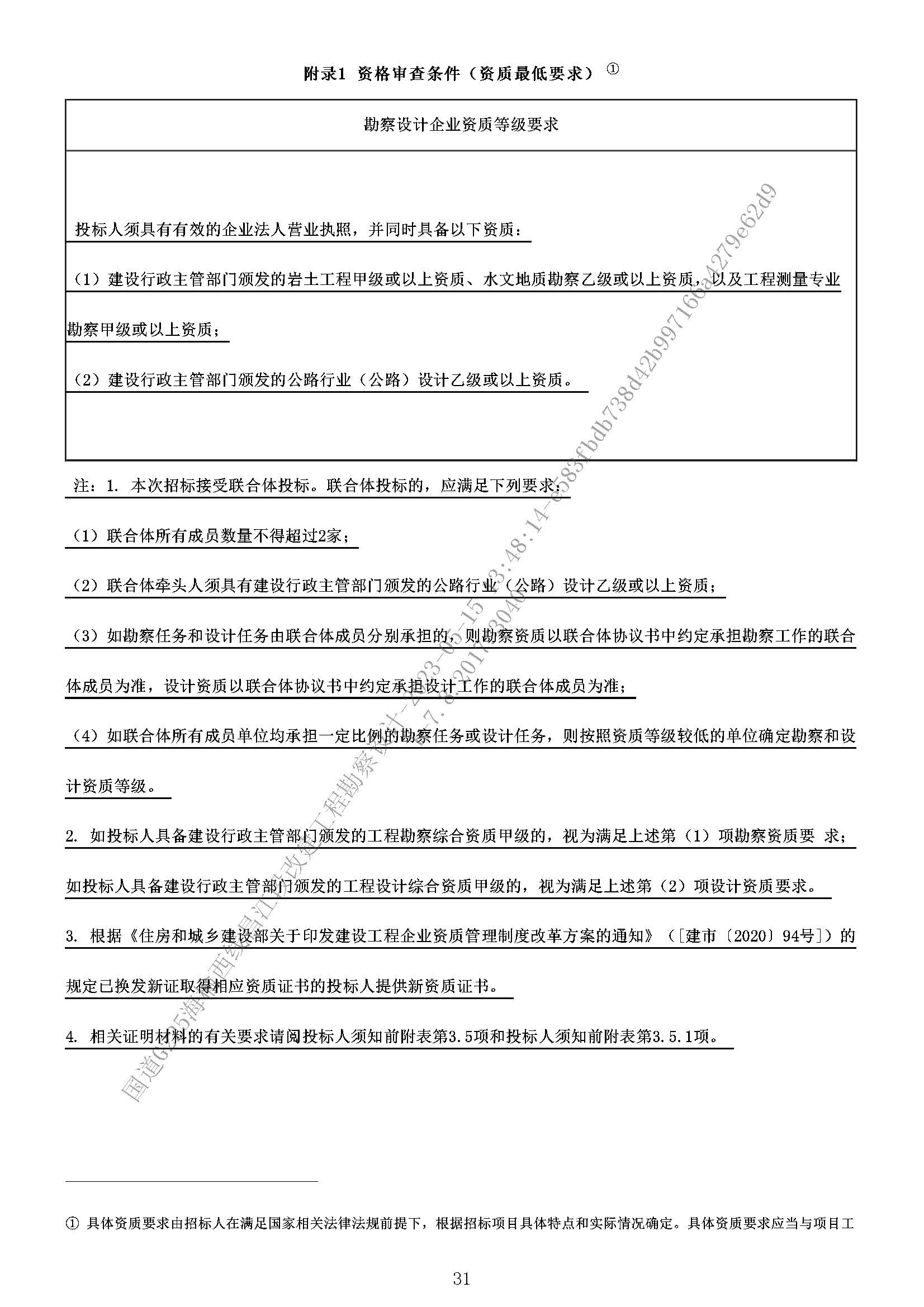
招标投标
质量安全
安全监管
工程管理
参建单位信息
审批结果
工程进度
交/竣工信息
文明创建
党务建设
廉政建设
职工园地
专题活动
大事记
2023
2022
附件:
请填写搜索条件