首页> 招标投标

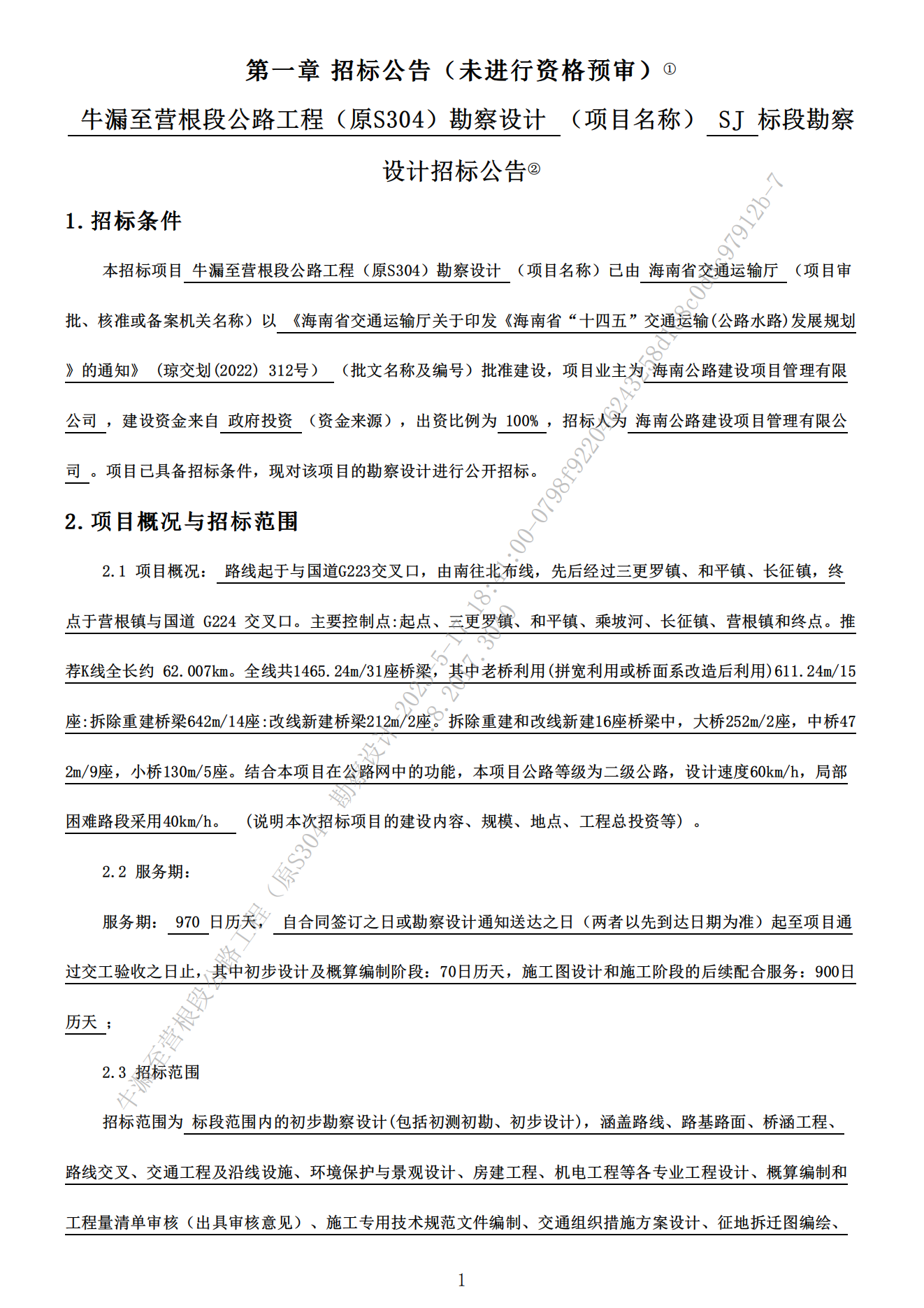
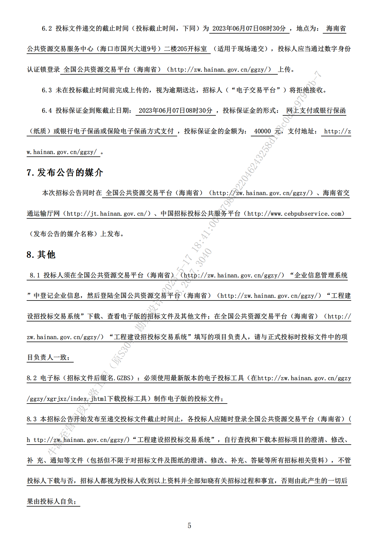
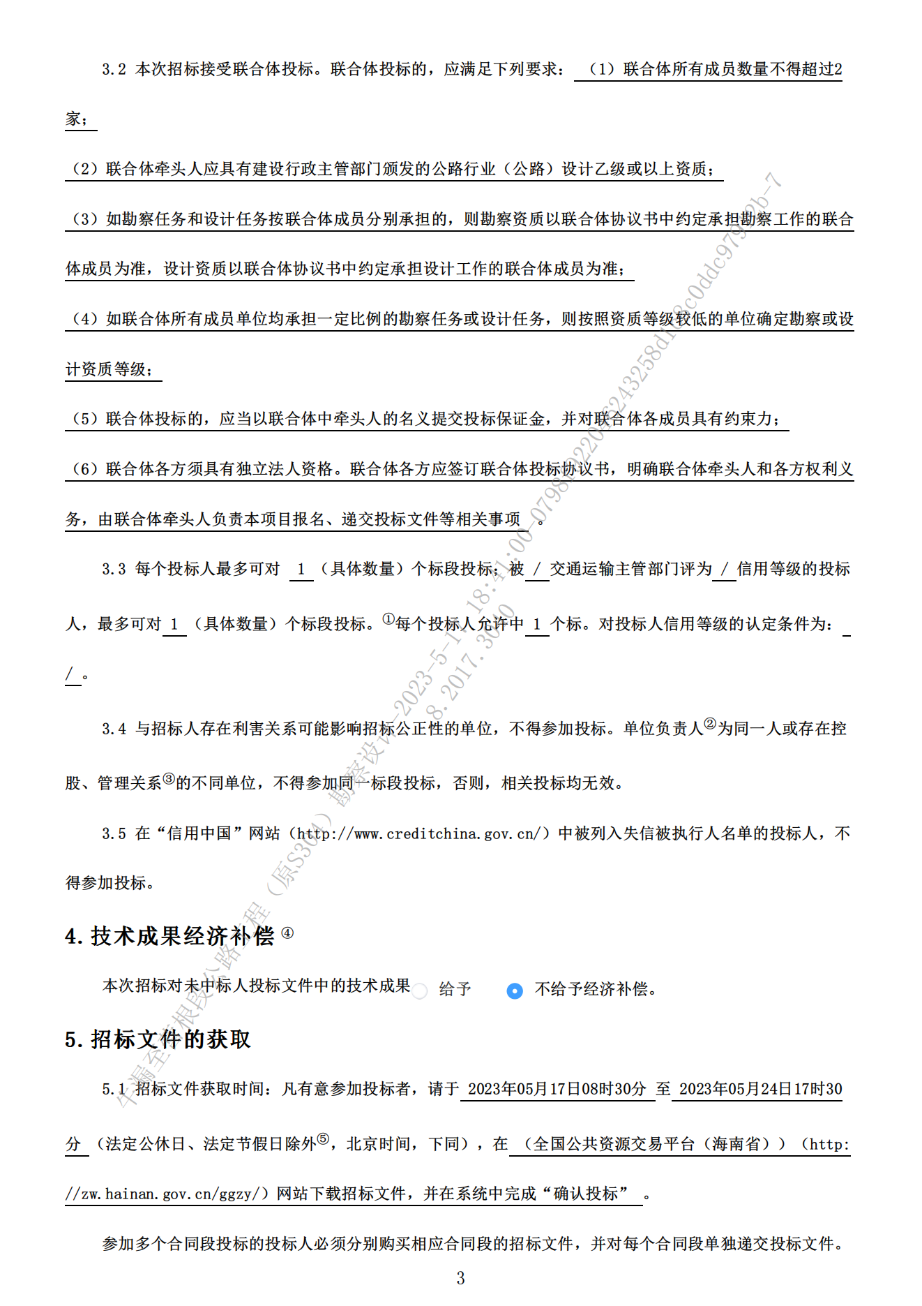
牛漏至营根段公路工程(原S304)勘察设计 ,SJ标段勘察设计招标公告

发布日期: 2023-05-17 00:16:20来源:BEVITOR·伟德国际 作者:
字号:
编辑: